![]() |
|
|||
|
| 点击小图看大图 |
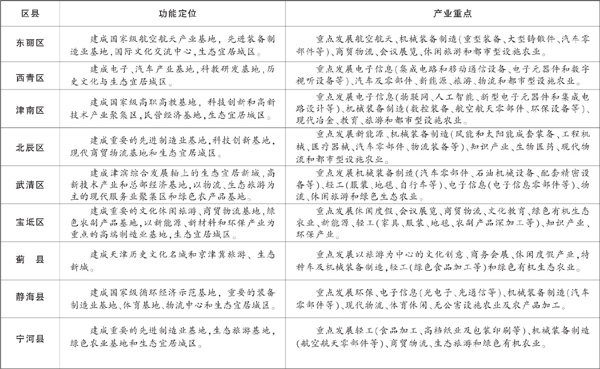
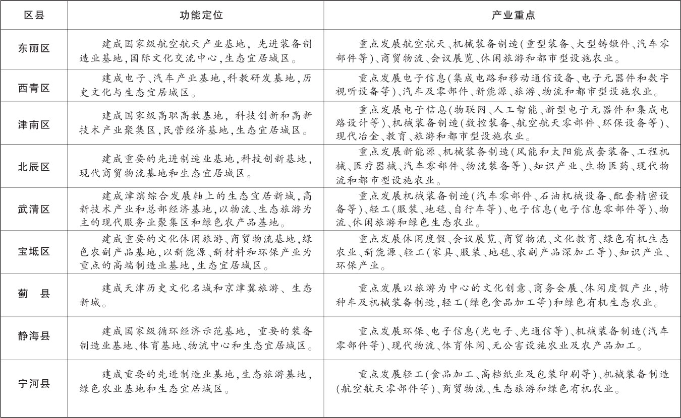
天津北方网讯:昨天,从本市发改委获悉,为促进本市各郊区县发挥优势、加快发展,市发改委会同有关部门制订了《关于明确我市郊区县功能定位及产业发展重点的指导意见》,目前已由市政府批准执行。该指导意见围绕国家对天津的城市定位,结合本市“十二五”期间发展战略和主体功能区规划,综合考虑各地产业基础、自然条件,按照“因地制宜、营造特色、发挥优势、错位发展”的原则,对九个郊区县提出了合理的功能定位和产业发展重点,使各郊区县既能相互错位、扬长避短,又有利于自身平衡发展。
为保障该指导意见得到有效贯彻落实,本市同时提出三项政策措施:一是进一步完善区县招商引资协调沟通机制和财税分成机制,建立各区县招商引资联席会议制度;二是严把项目落地关。各区县一律不能再上新的冶炼、化工、造纸项目,已有的此类项目,应按照全市工业布局规划要求调整、改造、提升,加快淘汰落后产能,逐步搬迁转移。市有关部门将按照区县功能定位和产业发展重点,对项目审批严格把关,确保区县统筹协调发展;三是研究建立生态环境补偿机制。市有关部门要研究建立市级生态环境补偿机制,加大对重点生态功能区的支持力度,在着力打造生态宜居高地的同时,促进全市经济社会稳定和谐发展。 (记者柳悦)